您好,欢迎进入某某某某电动伸缩门有限公司官网!
金年会- 金年会体育- 金年会官网- 金年会APP

联系我们

邮箱:youweb@admin.com
电话:020-88888888
地址:广东省广州市番禺经济开发区 在线咨询

金年会体育

和樾长宁售楼处_和樾长宁(营销中心)官方网站_售楼处地址_金年会- 金年会体育- 官网APP处电话_价格曝光_最新房源情况_户型中心电线小时咨询热线

发布日期:2026-03-13 22:56 浏览次数:

  金年会,金年会体育,金年会体育app,金年会体育官方网站,金年会注册,金年会最新入口,金年会APP您当前使用的浏览器版本过低,可能存在安全风险,建议升级浏览器,或者用以下浏览器浏览

  ▸和樾长宁售楼处地址:上海市普陀区真光路与光复西路交叉口西北约100米(看房请提前预约)

  【温馨提示】本项目唯一官方联系方式,看房请提前预约!现场销售接待!谨防中介虚假信息!

  最新信息:越秀·和樾长宁三批次即将入市!建面约123-146㎡3-4房,总价约1500万,类一梯一户小高层,南北双阳台,得房率近90%,样板间开放中,预约可看!

  第一是放开单户阳台投影面积不大于8平米的限制,得益于此,和樾长宁直接带来了三阳台的超前户型。

  第二是5.1起执行住宅新国标,最高入户层为十二层及十二层以上,或最高入户层楼面距室外设计地面高度超过33m的住宅建筑,每个住宅单元应至少设置2台电梯,公摊面积增加几成定局。而和樾长宁抢在政策前,仍然实现了贯通梯类一梯一户的设计。

  三阳台之前没有,贯通梯之后没有,恰好踩中2大风口的和樾长宁就此诞生了前无古人后无来者几乎无法复刻的高附赠绝版户型。

  项目建面约120㎡户型是类独立电梯厅的设计,室内则是标准的南北通透+三开间朝南设计;主卧套房配置,自带卫生间,私密性和舒适度俱佳。

  该户型大量的飘窗+双阳台设计,保证了每个功能间的通风采光,也提升了户型的实得率。经过专业建筑师测算,假设阳台全部封闭的情况下,项目建面约120㎡户型实得面积约105.5㎡,实得率约88%。(该实得率数据根据实得面积预估计算所得,仅供参考,不作为置业依据。最终得房率以购房合同为准)

  项目建面约143㎡户型的设计无疑是市场一流水准,一梯一户保证私密性和尊崇感;四开间朝南+大宽厅,采光效果爆棚;主卧贯穿南北套房设计,南北都有飘窗,舒适度可圈可点。

  更重要的是,该户型划时代的做到了3阳台设计,尤其是南向约8m的超跑级阳台,非常震撼!如果把阳台、飘窗和电梯厅等实得面积都加一起,实际可利用面积超过132㎡,实得率超92%。(该实得率数据根据实得面积预估计算所得,仅供参考,不作为置业依据。最终得房率以购房合同为准)

  和樾长宁是长宁断层迭代级产品,它的到来超越前者成为天山板块新的头牌,引领二手房价风向标没有任何悬念。

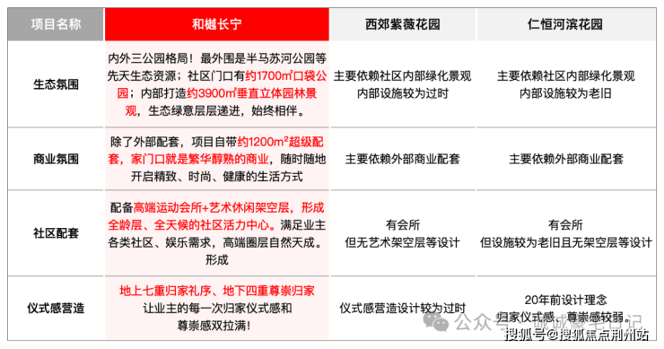
  和樾长宁的迭代首先是公区发力,我们可以对比下同板块3个关注度较高小区:和樾长宁、西郊紫薇花园、仁恒河滨花园(最新挂牌价也有12万+)的公区配置。

  可以看到和樾长宁超越了地段天赋本身,用国际视野打造出了一个生态公园、商业街区、艺术休闲、高端居住等高度复合的多元居住底盘,这是公区居住体验全方位的升维!

  项目的社区景观突破传统社区绿化模式,构建了层层递进的内外三公园格局,最外围是半马苏河公园、哈密公园、风铃绿地等构成的先天生态资源;在社区门口还有约1700㎡口袋公园,成为居者举步即达的游玩胜地;而在内部更打造约3900㎡垂直立体园林景观,让生态绿意融于日常生活。

  在社区外部,项目以空间的退让,规划打造约1200㎡社区沿街配套,预计后续规划运营智慧社区集市、24H日式超市、深夜食堂,日咖夜酒等,成为国际化生活方式的商业延伸。

  和樾长宁配备高端运动会所+艺术休闲架空层,形成全龄层、全天候的社区活力中心。满足业主各类社区、娱乐需求,高端圈层自然天成。

  高端运动主题下沉式会所包含室内高尔夫球场、斯诺克、健身club私人运动场域,满足高端圈层的志趣共鸣。

  另外,项目规划架空层与景观共同打造分龄分时分兴趣的国际化生活场,儿童艺术画廊、心流舱、闺蜜下午茶、儿童社交、儿童探索区(快乐教育实践)、下沉景观休息区、林荫步道、景观植物园等。

  地上是7重归家路线,从口袋公园到商业烟火,穿越门厅后经过三重社区景观,最后高定入户,层层递进的礼序归家,开启一场穿越风景的归家之旅。地下是4重,从车库门头到车库玄关到入户光厅再到入户大堂,让平凡的日常场景成为尊崇身份的暗语。

  言至于此,很多人会问:产品迭代是大势,以后新房层出不穷,会不会造成竞争,稀释价值。

  其他区域肯定会,但和樾长宁没有对手,理由很简单:项目是长宁内中环十年难遇的新房供应,也是天山路最后一块宅地。天山路有2号线串联,又邻近苏州河,环境非常宜居,沿线早就“塞满”了高端住宅小区,上一个入市的新房还要追溯到西郊紫薇花园。

  而且从卫星图看,待上市的和樾长宁俨然是天山路两旁最后的住宅用地供应,真正的入手即绝版的优质资产!

  随着中山公园发展渐趋成熟,长宁区的发展重心西移,占据地理位置C位的天山路板块,俨然成为长宁新一轮发展的C位,产业能量正处于价值大爆发阶段。

  仅是金虹桥国际中心,就有拼多多全球总部、三星、宝马、康宝莱等135家企业,其中世界500强企业就有8家。2022年,金虹桥国际中心成为继上海恒隆广场、上海国金中心之后,上海第三幢税收突破百亿的商务楼宇;2024年,其税收规模更是攀升至178亿元,经济带动能力十分强劲。

  长宁东虹桥片区则发展数字经济和临空产业,2024年在大虹桥经济贡献占比42%。在天山路产业轴的带动下,2024年长宁人均GDP位列第二,2025上半年GDP同比增速全上海第一!

  既然天山路住宅收官,我们放大视角来看周边新地:与和樾长宁同环线的吴中路光明乳品厂地块预计售价至少16-18万/㎡(旁边的古北壹号挂牌价超过22万/㎡)。与和樾长宁同2号线的中山公园地块预计售价或超过20万/㎡。

  可以说,错过和樾长宁不仅是错过天山路产业世纪红利,更是错过入主长宁核心位置最后的低门槛机遇!

  在长宁天山路板块,和樾长宁就是价格倒挂的收官之作,超越紫薇成为屹立不倒的标杆,这样立于不败之地的置业机遇,没有错过的理由!

  在长宁,天山路和虹桥路是最重要的2条命脉,都具备相当深厚的历史人文底蕴。

  【和樾长宁官方售楼处咨询热线)简单回顾下天山路发展史:1920年以“林肯路”之名诞生,沪西首条国际规划道路;1943年更名天山路,延续中西交融底色;1960年,规划建成“天山一条街”;80年代“天山街市”成沪西盛事;1997年元旦开张的天山商厦让“天山一条街”的商业登上历史巅峰。可以说天山路的历史底蕴比之黄浦、老静安、徐家汇等Oldmoney毫不逊色!

  那么作为天山路正C位的住宅——和樾长宁自然无需等待,入住即享接轨国际的繁华配套。

  在上海,2号线是公认的黄金线路,它几乎串联了上海横向的所有繁华CBD,以及东西2大机场,人口密度、财富能级与通达性在上海首屈一指,含金量极高!和樾长宁正是妥妥的2号线站静安寺,6站人广。西向3站虹桥机场,4站虹桥火车站。

  如果自驾出行,项目则具备三横(北横通道+天山路+延安高架)两纵(内环路+中环路)的交通网络,迅捷通达城心重要节点!

  但在成熟的长宁天山路,享受的商业不仅数量繁多,更是不乏具备高奢属性的超高能级商业,足以覆盖业主各能级的消费需求。

  项目周边的医疗、教育、艺术资源同样是顶配。而且因为近邻苏州河,项目在生态层面上也有独树一帜的优势。

  周边哈密公园、半马苏河公园岸线一期(在建中)及二期、约18万方苏州河景观长廊在侧,与梧桐成荫的街道相映成趣,为居者带来市中心少有的绿意静谧。

  ▸和樾长宁售楼处地址:上海市普陀区真光路与光复西路交叉口西北约100米(看房请提前预约)

  【温馨提示】本项目唯一官方联系方式,看房请提前预约!现场销售接待!谨防中介虚假信息!

  2026年被视为中国房地产从“深度调整”走向“筑底企稳”的关键一年。市场将呈现“L型”筑底、风险出清、深度分化与模式转型四大特征。

  2026年,中国房地产行业的核心基调是“止跌回稳”与“高质量发展”。市场将结束单边下行,进入“L型”筑底阶段,告别过去的高增长、高杠杆模式。

  2025年下半年起,市场出现企稳迹象。2026年春节“黄金周”,20城新房成交面积同比增长21%,15城二手房增长30%。价格方面,2026年1月70城新房、二手房价格环比降幅全面收窄,部分城市止跌回升。

  :降低首付比例、房贷利率、交易税费;北上深等城市有望进一步优化限购政策。

  :收购存量商品房用作保障房;严格控制高库存城市的新增供地;推进城中村、危旧房改造。

  :预计上半年延续温和修复,核心城市有望迎来“小阳春”。全年销售面积降幅将较2025年收窄,但难回高增长时代。

  :整体仍处下行通道但跌幅收窄,呈现“量在价先”特征。核心城市核心区有望率先止跌微涨,而多数三四线城市仍将以价换量去库存。

  :改善型需求(90–144㎡户型)是主力,占比已超55%。具备优质地段、教育、医疗等资源的“好房子”将更具韧性。

  :如北京、上海、成都等,因人口持续流入、产业基础好,有望率先实现“止跌微涨”,二手房市场表现活跃。

  :市场仍以去库存为主,部分城市房价收入比已回归合理区间,但短期难有起色,需警惕流动性风险。

  :开发投资下行,市场进入存量时代。2026年主要挑战仍是供应压力,但大宗物业投资交易额有望同比增长5-10%。

  :科技、金融、消费服务是需求主力。2026年主要城市净吸纳量预计增长10-15%,但租金仍面临下行压力。

  :高标仓市场正经历“超级库存周期”(2021-2028年)。2026年净吸纳量预计回落至约800万㎡,租金走势区域分化。

  :体验式、服务型业态(如医美、宠物、户外运动)租赁需求旺盛。2026年主要城市净吸纳量预计增长约11%,但租金整体仍有下行压力。

  :从“高负债、高杠杆、高周转”转向稳健运营。推行项目公司制、主办银行制,并逐步扩大现房销售比例,从根本上防范风险。

  :作为未来重要增量空间,重点推进老旧小区改造、城中村改造、完整社区建设及地下管网等基础设施更新。

  :住建部已明确提升住房品质的目标。新建住房将全面执行更高标准,并在设计、材料、建造、运维及适老化、智能化等方面全面升级。

  :2026年市场处于磨底阶段,是刚需和改善型客户“多看多比较、择机上车”的窗口期。

  :可适度关注核心城市优质商业地产、长租公寓、仓储物流等运营类资产,但需具备专业判断能力。

  声明:本文由入驻焦点开放平台的作者撰写,除焦点官方账号外,观点仅代表作者本人,不代表焦点立场。

  苏州忆丰园楼盘-忆丰园户型解析-价格-开发商-交通-学区-商业-售楼处电话-最新动态

  在苏州,就有这样一个项目,将政策利好下的资产价值与独一无二的生活美学完美结合,它就是忆丰园。忆丰园,以105席的极致稀缺性,融合宋风雅韵与苏式园林智慧,打造的不仅是一处居所,更是一个可以代代相传的文化作品

  天熠东方-天熠东方楼盘详情-户型解析-价格-地址-开发商-交通-学区-商业-售楼处电话-最新动态

  天熠东方所在的独墅湖月亮湾板块,可以说是苏州的“创新大脑”和城市新中心。当下,增值税优惠等政策为房产交易创造了更友好的环境,而像天熠东方这样占据独墅湖绝版地段、拥有纯粹低密产品、兼备顶级配套与大师匠造的项目,

  绿城苏州凤起潮鸣-绿城苏州凤起潮鸣网站-图文详解-户型解析-地址-价格-开发商-交通-学区-商业-售楼处电话-最新动态

  答案或许就藏在园区湖西,那个占据城市核心、三面环湖的传奇作品里绿城苏州凤起潮鸣。项目目前主力在售建面约148-185㎡的中高层,以及建面约158-283㎡的洋房产品,更有珍藏级的合院,为塔尖人士提供终极

  大家东望雅苑-苏州吴中太湖新城豪宅-大家东望雅苑户型解析-价格-地址-学区-交通-商业-最新动态

  】总结起来,大家东望雅苑的核心优势很明显:一是地段硬核,坐拥太湖新城发展红利,紧邻名校;二是产品能打,全社区两梯两户、精装交付,品质感强;三是生活便利,商业、生态、医疗、交通配套成熟且高端;四是品牌可靠,“大

  鑫相河畔雅苑楼盘-鑫相河畔雅苑户型解析-价格-地址-交通-学区-商业配套

  眼下,在相城核心的活力岛,就有一个与这波利好完美契合的品质红盘鑫相河畔雅苑正在热销。总结来说,在当下公积金政策大力支持换房改善的窗口期,像【鑫相河畔雅苑】这样兼具国企品质、核心地段、全能配套和精装好户型的

  苏州仁恒澜庭叙楼盘-2024年仁恒澜庭叙详情全解析:涵盖房价、户型、容积率及小区环境

  苏州吴江太湖新城吴郡云熙府楼盘-2026年吴郡云熙府详情全解析:涵盖房价、户型、容积率及小区环境

  复地星愉湾官方售楼处电话复地星愉湾售楼中心电线复地星愉湾楼盘百科楼盘网站楼盘测评售楼中心电话楼盘百科24小时热线电话楼盘详情

  保利世博天悦官方售楼处-2026保利世博天悦营销中心(售楼处中心)欢迎您-周边环境-户型-价格-地址-楼盘详情-户型配套-售楼电话-交房时间-得房率

  绿城兴贤澜颂官方售楼处首页-绿城兴贤澜颂售楼处电话-开盘时间-房价-户型-楼盘详情-周边环境-地址-售楼处电线

  澜庭湾售楼处电话-澜庭湾官方热线(澜庭湾售楼处地址欢迎您)-周边环境-户型图/房价-地址-交房时间-楼盘详情-户型

  绿城兴贤澜颂(售楼处)网站-绿城兴贤澜颂营销中心欢迎您-苏州北新区墅区-合院洋房户型-价格地址-楼盘详情

  中建御璟峯(中建御璟峯售楼处)首页网站-2026中建御璟峯房价_楼盘评测丨地址丨详情丨户型图丨中建御璟峯楼盘百科

  湖亭望月售楼处-(2024更新)湖亭望月首页网站-湖亭望月楼盘详情/户型/价格/配套/容积率售楼处电线

  上海真如(中海环宇玖章)售楼处-楼盘百科详情24小时热线电话-上海真如(中海环宇玖章)售楼处-房价-户型区位交通核心配套

联系方式

全国服务热线

020-88888888

手 机:13899999999

地 址:广东省广州市番禺经济开发区

扫一扫,加微信

Copyright © 2018-2025 金年会- 金年会体育- 金年会官网- 金年会APP电动伸缩门有限公司 版权所有 非商用版本 备案号: